Das SAP Payroll Control Center: Entgeltabrechnung optimieren
Die Entgeltabrechnung stellt in vielen Unternehmen eine ausgesprochen zeitaufwendige Aufgabe dar. Das bedeutet, dass sie auch mit hohen Kosten sowie mit viel Stress für die Mitarbeitenden, die für diese Aufgabe verantwortlich sind, verbunden ist. Hinzu kommen weitere Probleme. Beispielsweise sind die manuelle Bearbeitung und Kontrolle fehleranfällig und häufig sehr intransparent. Mit dem SAP Payroll Control Center (PCC) ist SAP angetreten, diesen Prozess zu vereinfachen.
Karsten Reincke-Brandt

Was ist das SAP Payroll Control Center?
Beim SAP Payroll Control Center handelt es sich um eine webbasierte Anwendung, die Sie bei der Entgeltabrechnung unterstützt. Dieses System erlaubt es Ihnen, die Stammdaten und den gesamten Abrechnungsprozess zu kontrollieren. Sie können diesen Vorgang unabhängig vom Datum der Produktivabrechnung zu jedem beliebigen Zeitpunkt starten.
Zu diesem Zweck startet das SAP Payroll Control Center eine Simulationsabrechnung und speichert die Ergebnisse in Cluster-Tabellen als Leistungskennzahlen. Auf diese Leistungskennzahlen werden nun Prüfregeln angewendet. Sollte es hierbei zu einem Fehler kommen, gibt das System einen sogenannten Alert aus. Die zuständigen Sachbearbeiter:innen können diese Fehler dann einsehen, kontrollieren und sie korrigieren. Das erlaubt eine sehr effiziente Entgeltabrechnung und verhindert eine fehlerhafte Bearbeitung.
Von der traditionellen Entgeltabrechnung zur kontinuierlichen Entgeltabrechnung
Mit dem SAP Payroll Control Center ermöglichen Sie Ihrem Unternehmen den Wechsel von der traditionellen Entgeltabrechnung zur kontinuierlichen Entgeltabrechnung.
Die traditionelle Form ist hierbei an einen festen Stichtag gebunden. Diese Fokussierung gestaltet die Arbeit sehr unflexibel. Rückt der Stichtag näher, entsteht viel Stress, da für die Überprüfung nur wenig Zeit zur Verfügung steht. Zudem sind die Prozesse, die für die Sicherstellung der Qualität der Daten zum Einsatz kommen, sehr ineffizient. Die manuelle Sichtung unzähliger Excel-Tabellen ist ausgesprochen zeitraubend. Zudem sind die Zuständigkeiten häufig nicht eindeutig geklärt. Oftmals wissen die Mitarbeitenden nicht, wer für die Bearbeitung eines Dokuments verantwortlich ist und ob diese Aufgabe bereits erledigt ist oder ob sie noch ansteht. Das kann zu einer doppelten Kontrolle führen und manchmal kommt es auch vor, dass ein Dokument überhaupt nicht überprüft wird.
Die kontinuierliche Payroll Abrechnung bietet hingegen viele Vorteile. Sie erlaubt es, die Aufgaben besser auf den gesamten Monat zu verteilen. Das vermeidet Stress und eine Überlastung der Mitarbeitenden. Die Fehler, die bei der Kontrolle auftreten, lassen sich bereits im Vorfeld korrigieren. Das SAP Payroll Control Center bietet ein Echtzeit-Fehlerreporting, sodass Sie einen hervorragenden Überblick über den aktuellen Zustand des Datenmaterials haben. Außerdem enthält das System eine integrierte Aufgabenverteilung für die Bearbeitung der Alerts. So wissen alle Mitarbeitenden genau, für welche Bereiche der Payroll Abrechnung sie zuständig sind.

Validierungsregeln und Alerts
Einer der wesentlichen Aspekte der gesamten Anwendung besteht darin, dass die Anwender:innen ihre Validierungsregeln selbst erstellen und an ihre eigenen Bedürfnisse anpassen können. Sie bestimmen daher selbst, welche Aspekte der Stammdaten sie überprüfen, welche Abrechnungsergebnisse sie dabei als valide definieren und in welchen Fällen eine Nachbesserung notwendig ist.
- Mitarbeiter:innen für Abrechnung gesperrt
- Mitarbeiter:innen mit fehlender Bankverbindung / Adresse / IT0105-Informationen
- Mitarbeiter:innen mit zu niedrigem oder zu hohem Nettoentgelt (über eine Prüfschwelle)
- Mitarbeiter:innen mit fehlender Kostenstelle
- Mitarbeiter:innen mit Fehlern im Abrechnungsprotokoll / die für die Entgeltabrechnung abgelehnt wurden
- Mitarbeiter:innen an, die im IT0012 (Steuerdaten) kein Kind haben und bei denen im IT0013 (Sozialversicherung) unter SV-Attribute die 31 gepflegt ist
u.v.m.
Mit dem SAP Payroll Control Center lassen sich auch sehr komplexe Regeln aufstellen und überprüfen. Es ist beispielsweise möglich, zu kontrollieren, ob die Steuerdaten im Verhältnis zur Sozialversicherung korrekt sind. Auch starke Abweichungen zum Durchschnittsgehalt der vorhergehenden Monate lassen sich auf diese Weise ermitteln und einer zusätzlichen Prüfung unterziehen. Darüber hinaus bestehen viele weitere Möglichkeiten, die Sie Ihren individuellen Anforderungen entsprechend umsetzen können.
Sie wissen nun, dass das SAP Payroll Control Center einen Alert ausgibt, wenn es einen Fehler entdeckt hat. Nun stellt sich noch die Frage, was in einem solch Fall als nächstes passiert. Nehmen wir als Beispiel einen Mitarbeitenden, bei dem die Kostenstelle fehlt. Das System erkennt diesen Fehler und macht die verantwortliche Person darauf aufmerksam. Dabei wird der zugehörige Infotyp angegeben – also der Ort, an dem der Fehler auftritt. Das erlaubt es, das Problem umgehend zu beheben. Dazu ist es lediglich notwendig, auf den Infotyp zu klicken. Das SAP Payroll Control Center öffnet daraufhin im Webbrowser die richtige Oberfläche, um diesen Wert nachzutragen. So lässt sich der entsprechende Fehler schnell korrigieren.

Für die Entgeltabrechnung mit dem SAP Payroll Control Center ist es möglich, sowohl die Stammdaten als auch die Abrechnungsergebnisse zu prüfen. Sie bestimmen dabei selbst, welchen dieser beiden Aspekte Sie zuerst kontrollieren. Selbst eine parallele Überprüfung ist möglich. Der Ablauf ist in allen Fällen sehr ähnlich. Das System kontrolliert zunächst, ob Fehler auftreten. Ist dies nicht der Fall, leitet es den nächsten Schritt der Überprüfung ein oder beendet den Vorgang. Sollte es jedoch zu einer Beanstandung kommen, erzeugt das System einen Alert. Es weist ihn daraufhin einem Mitglied des Administratoren-Teams zu. Dieses sucht dann die Ursache des Fehlers und behebt ihn. Danach kommt es dann zu einer erneuten Überprüfung. Das wird in einer Schleife so lange fortgesetzt, bis keine Fehler mehr enthalten sind. Das Ziel besteht darin, alle Fehler bereits vor der Produktivabrechnung zu finden. So lässt sich die Produktivabrechnung fehlerfrei und ohne weitere Probleme umsetzen.
Was sind die Vorteile des SAP Payroll Control Centers?
Die vorhergehenden Abschnitte widmeten sich der Frage, was das SAP Payroll Control Center überhaupt ist und für welche Aufgaben es zum Einsatz kommt. Im Anschluss daran ist es sinnvoll, zu klären, weshalb Sie dieses System überhaupt nutzen sollten – also welche Vorteile es bietet.
Zunächst einmal ist zu erwähnen, dass die klassische Kontrolle der Entgeltabrechnung ausgesprochen aufwendig ist. Die Mitarbeitenden müssen hierfür häufig hunderte Excel-Tabellen durchforsten, um Fehler zu finden. Das gestaltet diese Aufgabe ausgesprochen kostenintensiv. Zudem handelt es sich dabei um eine eintönige und monotone Tätigkeit, die die Mitarbeitendenzufriedenheit häufig negativ beeinflusst. Mit dem SAP Payroll Control Center ist es jedoch möglich, diese Aufgabe zu automatisieren. Ihre Mitarbeitenden können sich interessanteren und strategisch relevanteren Aufgaben widmen. Gleichzeitig profitieren Sie von einer Kostenersparnis.
Darüber hinaus ist die traditionelle Payroll-Kontrolle häufig wenig transparent ist. In vielen Unternehmen entwickeln die zuständigen Sachbearbeiter:innen hierfür ihre eigene Vorgehensweise. Wenn es dann zu einem Ausscheiden der entsprechenden Fachkraft aus dem Unternehmen oder zu Krankheit kommt, stellt das den Betrieb vor große Herausforderungen. Hinzu kommt, dass diese intransparente Vorgehensweise bei einem Audit zu Problemen führen kann. Mit der Software von SAP ist es jedoch möglich, genaue Regeln für die Payroll Kontrolle vorzugeben. Diese sind unabhängig von den Mitarbeitenden, die sie umsetzen und im ganzen Unternehmen gültig. Das gestaltet den gesamten Vorgang transparent und einheitlich.
Ein weiterer Vorteil besteht darin, dass das SAP Payroll Control Center Ihr Unternehmen auf dem Weg von der traditionellen Entgeltabrechnung hin zur kontinuierlichen Entgeltabrechnung unterstützt.
Zusammengefasst ist das SAP Payroll Control Center einfach, schnell und revisionssicher. Es erlaubt, die Prüfungsergebnisse direkt zu bearbeiten. Außerdem erzeugt es eine zuverlässige Dokumentation der Ergebnisse. Insgesamt führt dieses System zu einer deutlichen Arbeitserleichterung für alle Verantwortlichen der Payroll Abrechnung. Es reduziert den Aufwand und die Kosten für die anfallenden Kontrollen. Darüber hinaus erkennt es zuverlässig alle Fehler und trägt damit zu korrekten Ergebnissen bei. In der Praxis zeichnet es sich zudem durch eine hohe Anwenderfreundlichkeit aus, was zu einer ausgesprochen guten Akzeptanz durch die Anwender:innen führt.
Wie funktioniert das SAP Payroll Control Center?
Wenn Sie sich für die Nutzung des SAP Payroll Control Centers entscheiden, ist es wichtig, genau zu verstehen, wie dieses System eingerichtet wird und wie die Nutzung daraufhin funktioniert. Dabei ist es notwendig, zwischen der Planungsphase, der Implementierung und der Anwendungsphase zu unterscheiden. In den folgenden Abschnitten stellen wir Ihnen diese drei Bereiche vor.
Planungsphase

Wenn Sie uns mit der Einführung des SAP Payroll Control Centers in Ihrem Betrieb beauftragen, beginnen wir die Maßnahmen mit der Planungsphase. Dabei ermitteln wir zunächst den Ist-Zustand. Dafür ist es notwendig, die technischen und fachlichen Voraussetzungen in Ihrem Betrieb zu überprüfen. Daraufhin definieren wir gemeinsam mit Ihnen den Soll-Zustand. Dieser stellt die Grundlage der gesamten Planungen dar.
Des Weiteren ist es notwendig, die Projektrollen genau zu definieren. Dabei legen wir fest, welche Aufgaben wir übernehmen und worum sich Ihre eigenen Mitarbeitenden kümmern. Sie nennen uns eine Ansprechperson, die die Vorgaben für die technische und fachliche Konzeption erstellt. Wir stellen eine Projektleitung zur Verfügung, die das SAP-System genau kennt und die technischen Details ausarbeitet. Zudem übernehmen unsere SAP Consultants die Implementierung des Systems. Vor der Inbetriebnahme testen sie es ausführlich und außerdem führen wir gemeinsam Schulungen für Ihre Mitarbeitenden durch. Wenn Sie es wünschen, kümmern wir uns auch um den Betrieb des SAP Payroll Control Centers.
Für die technische Konzeption ist es notwendig, die Systemvoraussetzungen in Ihrem Betrieb zu prüfen. Anhand der SAP-Dokumentation kontrollieren wir dabei, ob alle erforderlichen Software-Komponenten in Ihrem Backend zur Verfügung stehen. Darüber hinaus stellen wir sicher, dass alle relevanten Services vorhanden sind – beispielsweise die FIORI ESS Kacheln. Die Systemarchitektur stimmen wir ebenfalls mit den Anforderungen ab.
Die fachliche Konzeption besteht hingegen in der Aufstellung der Validierungsregeln. Jeder Betrieb hat ganz eigene Bedürfnisse hinsichtlich der Kontrolle der Payroll Abrechnung. Wir besprechen mit Ihnen, welche Aspekte dabei für Sie von Bedeutung sind und wie wir diese umsetzen. Dabei stellen wir beispielsweise Kategorien für Alerts auf. Darüber hinaus legen wir fest, wie die Zuteilung der Alerts zu verschiedenen Teams erfolgt. All diese Möglichkeiten diskutieren wir ausführlich mit Ihnen, sodass wir sie genau an Ihre Bedürfnisse anpassen können.
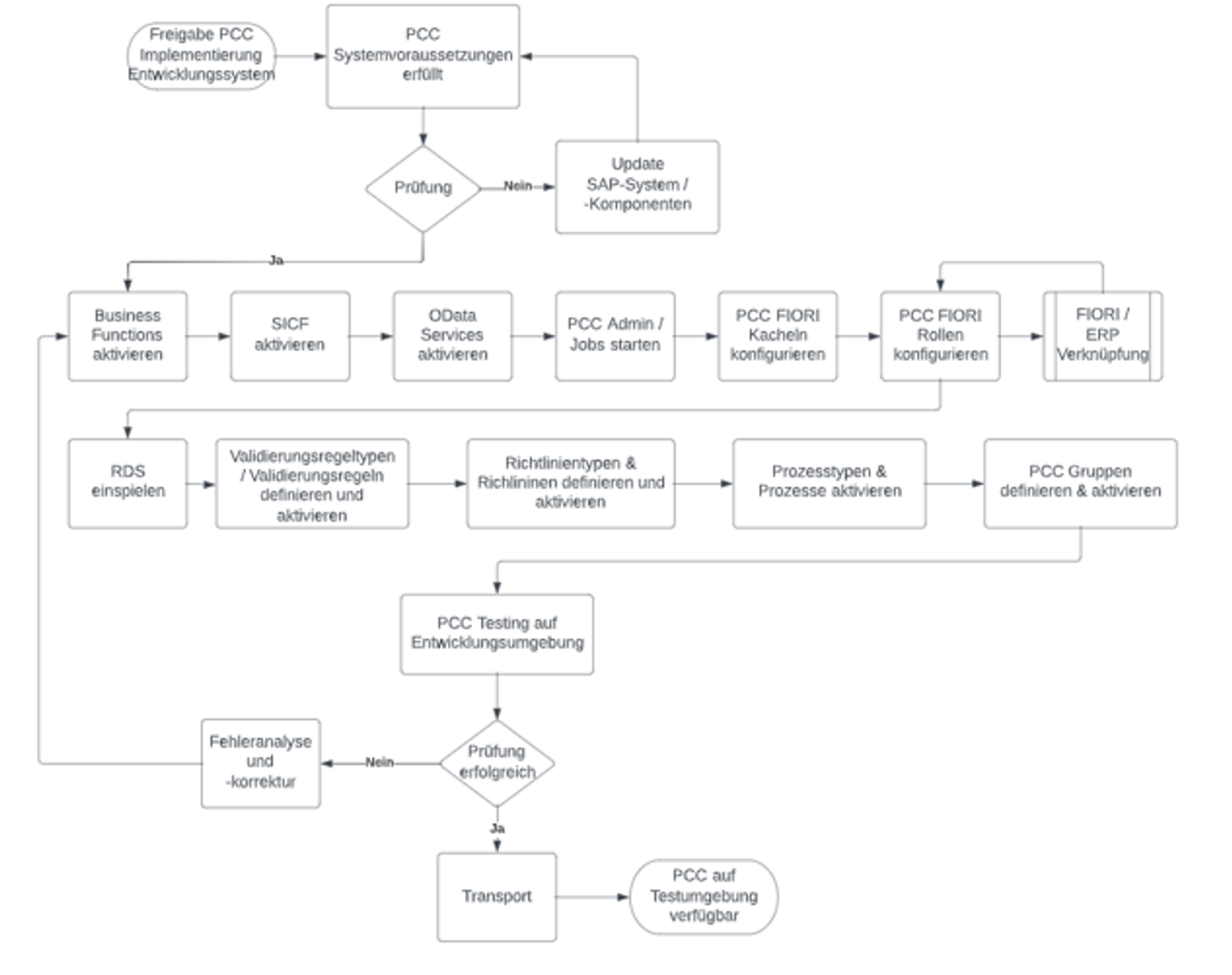
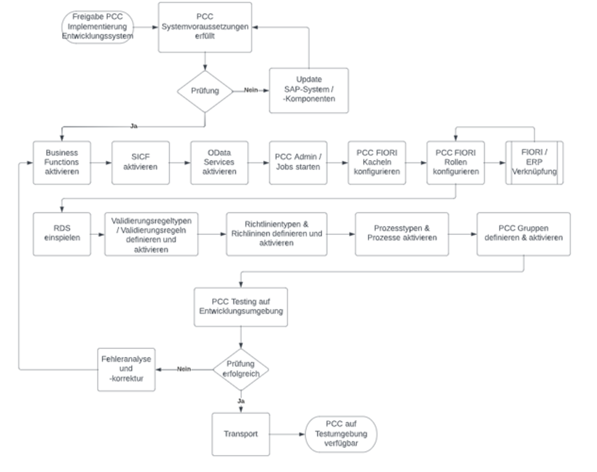
Implementierungsphase

Für die Implementierung der Entgeltabrechnung über das SAP Payroll Control Center hat es sich bei den bisherigen Projekten bewährt, ein Ticketsystem einzurichten. Daher legen wir dies auch unseren neuen Kunden ans Herz. So ist bei jedem Schritt genau klar, welche Aufgabe gerade welchen Status hat. Bei der Umsetzung orientieren wir uns an unserem Implementierungsleitfaden. Diesen haben wir anhand der Erfahrungen bei unseren bisherigen Projekten erstellt. Das Ziel besteht dabei stets in der erfolgreichen Implementierung des gesamten Systems auf die Produktivumgebung. Um dieses zu erreichen, sind mehrere Testphasen notwendig, in denen wir alle Fehler zuverlässig beseitigen.
Betriebsphase

Wenn die Implementierung erfolgreich abgeschlossen ist, ist das System für die Anwendung bereit. Zuvor lassen wir es jedoch stets durch die Auftraggeber:innen abnehmen, um sicherzustellen, dass es die Anforderungen erfüllt.
Für den Betrieb ist es schließlich notwendig, verschiedene Rollen zu definieren. Sie benötigen zunächst einen Prozessmanager. Außerdem ist es sinnvoll, verschiedene Teams zu gestalten – jeweils mit einem Team Manager und mehreren Team Administratoren.
Die Prozessmanagerin oder der Prozessmanager ist für die Team-Konfiguration sowie für die Leitung der Entgeltabrechnung verantwortlich. In diesem Rahmen ist es notwendig, den Abrechnungs- oder Prüfprozess zu starten, alle zugehörigen Prozesse zu verwalten und die einzelnen Prozess-Schritte je nach Bedarf zu starten, zu wiederholen oder die Ergebnisse zu bestätigen.
Die Teamleitenden verwalten hingegen den Fortschritt der Alert-Bearbeitung. Sie ordnen die entsprechenden Alerts den einzelnen Team-Mitgliedern zu und kontrollieren deren Fertigstellung. Daraus folgt auch bereits der Aufgabenbereich der Team-Administrator:innen. Diese müssen die ihnen zugeordneten Alerts auf Sachbearbeitenden-Ebene bearbeiten und damit für eine korrekte Payroll Abrechnung sorgen.
Den Team-Administrator:innen fällt die Aufgabe zu, alle Fehler bereits vor der Produktivabrechnung zu finden, sodass es bei dieser dann zu keinen Problemen mehr kommt. Die Prozessmanagerin oder der Prozessmanager leitet dabei den gesamten Prozess ein. Sollte dabei ein Alert auftreten, weisen die Teamleitenden diese den einzelnen Team-Mitgliedern zu. Es besteht jedoch auch die Möglichkeit, das System so zu konfigurieren, dass sich die einzelnen Mitglieder die Alerts selbst zuweisen können. Auf diese Weise entstehen mehrere Bearbeitungsschleifen, bis keine Alerts mehr auftreten. Sobald dies der Fall ist, kann die Produktivabrechnung starten.
Webinar: Fehlerfrei abrechnen zum Stichtag: Das SAP Payroll Control Center

Karsten Reincke-Brandt
Author
Mit über 20 Jahren Erfahrung in der Projektsteuerung, Beratung und Betreuung verschiedenster SAP HCM-Themen, hat Karsten Reincke-Brandt schon viele Unternehmen bei der Transformation ihrer HR-Prozesse begleitet. Bei Zalaris verantwortet er als Director Sales verschiedene vertriebliche Aktivitäten und kennt die Fragen, die sich Unternehmen vor und auch während der Zusammenarbeit mit einem HR-/IT-Dienstleister stellen.
Inhaltsverzeichnis
- Was ist das SAP Payroll Control Center?
- Von der traditionellen Entgeltabrechnung zur kontinuierlichen Entgeltabrechnung
- Validierungsregeln und Alerts
- Was sind die Vorteile des SAP Payroll Control Centers?
- Wie funktioniert das SAP Payroll Control Center?
- Planungsphase
- Implementierungsphase
- Betriebsphase
- Webinar: Fehlerfrei abrechnen zum Stichtag: Das SAP Payroll Control Center

